太平洋在线xg111
太平洋在线xg111
(全历程工程咨询一站式服务 工程监理综合资质企业)
中新太平洋在线xg111
太平洋在线xg111咨询
OA办公
服务电话:
18638009617 18638009216
网站首页
走进太平洋在线xg111
>
董事长致辞
>
太平洋在线xg111简介
>
生长历程
>
组织架构
>
营业执照
>
系统认证
全历程咨询
>
营业规模
>
政策规则
>
学习交流
>
效果展示
工程治理
>
营业规模
>
工程监理
>
项目治理
>
项目代建
>
第三方监视
>
行业资讯
>
学习交流
>
效果展示
造价咨询
>
工程造价
>
工程造价判断
招标采购
>
营业流程
>
招标通告
>
中标公示
>
执律例则
PPP咨询
>
营业规模
>
行业咨询
>
学习交流
>
效果展示
BIM咨询
>
部分简介
>
效果展示
企业文化
>
企业文化
>
员工风范
诚聘英才
>
人才理念
>
校园招聘
>
社会招聘
联系太平洋在线xg111
>
联系方式
>
在线留言
目今位置:
首页
>
工程治理
>
行业资讯
工程治理
engineering management
营业规模
工程监理
项目治理
项目代建
第三方监视
行业资讯
学习交流
效果展示
联系太平洋在线xg111
Contact us
电话:
0371-67789799
邮箱:
cdjl2004@126.com
地点:
郑州市高新区翠竹街1号总部企业基地95号楼
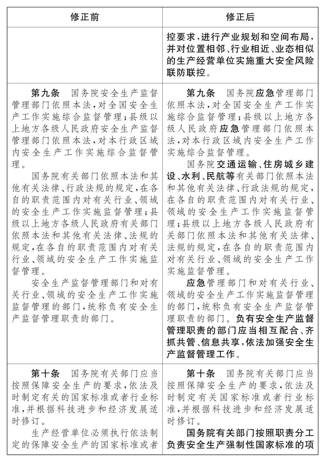
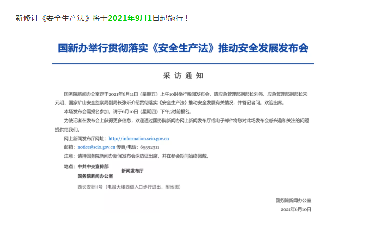
第88号主席令:新《清静生产法》2021年9月1号正式施行!
宣布时间:2021-07-02
分享到:
第88号主席令:新《清静生产法》2021年9月1号正式施行!
上一篇:住建部要镌汰这22项施工工艺、装备和质料!你怎么看??????
下一篇:海南省出台促学习建业一连康健生长的实验意见
返回
网站首页
|
走进太平洋在线xg111
|
全历程咨询
|
工程治理
|
造价咨询
|
招标采购
|
PPP咨询
|
BIM咨询
|
企业文化
|
诚聘英才
|
联系太平洋在线xg111
|
联系电话:0371-67789799
Copyright ? 2018 cdgcgl.com.cn Inc. All rights reserved. 豫ICP备09006094号-1 版权所有:太平洋在线xg111
【网站地图】